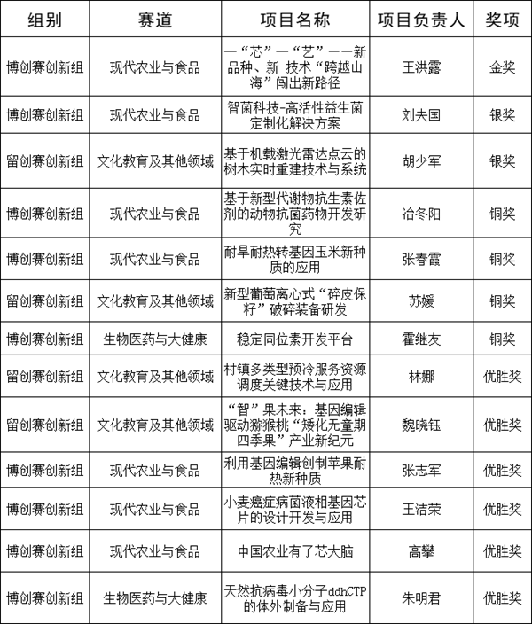
9月27日至29日,第四届陕西省博士后创新创业大赛暨留学回国人员创新创业大赛在西安高新区举行。我校博士后参赛团队奋勇争先,再创佳绩,斩获金奖1项、银奖2项、铜奖4项、优胜奖6项。

第四届陕西省博士后创新创业大赛暨留学回国人员创新创业大赛由陕西省人社厅主办,西安高新区管委会承办,陕西省博士后创新创业园、陕西省留学人员创业园等单位协办,是陕西面向博士后和留学回国人员两类高层次青年人才群体举办的规格最高、规模最大、覆盖面最广的创新创业重要赛事,旨在以赛引才、以赛聚智、以赛促创,加快推动教育科技人才三位一体协同融合发展。大赛以“智汇三秦 共创未来”为主题,吸引了全省400余个青年科创团队、上千名博士后及留学回国人才踊跃参与,293个高水平项目进入总决赛,73个项目获金银铜奖。
大赛启动以来,学校高度重视,广泛动员,精心组织,为参赛团队提供全方位、专业化的支持保障。此次获奖不仅是对各参赛团队科研能力的充分肯定,也是我校博士后工作成效的集中体现。10月,第三届全国博士后创新创业大赛总决赛将在福建举办,学校将以本次大赛为契机,全力以赴,积极备战,努力推动我校博士后科研团队在更广阔的舞台上展现风采。
编辑:王学锋
终审:刘玉峰