近日,苹果抗逆与品质改良创新团队马锋旺教授/李超教授课题组在《The Plant Journal》在线发表了题为“MdWRKY75 regulates MdCAR4-mediated ABA receptor turnover to enhance drought resistance in apple”的研究论文,该研究揭示了苹果中MdWRKY75转录因子通过激活质膜ABA信号增强植物抗旱性的分子机制。博士后张志军和在读博士生杨超为论文共同第一作者,马锋旺教授/李超教授为共同通讯作者。
该研究首先通过转录组分析发现,MdWRKY75在干旱胁迫下表达显著上调,其过表达苹果植株表现出更强的抗旱性;反之,沉默MdWRKY75后,植株抗旱性显著减弱。进一步研究表明,MdWRKY75通过直接结合ABA信号通路基因MdCAR4的启动子W-box元件,正向调控其转录表达。MdCAR4作为C2结构域ABA相关蛋白,其沉默会导致苹果植株气孔孔径增大、ABA含量降低,抗旱能力下降,而过表达MdCAR4不仅能增强自身抗旱性,还能恢复MdWRKY75沉默植株的干旱敏感表型。

图1 MdWRKY75正调控苹果抗旱性
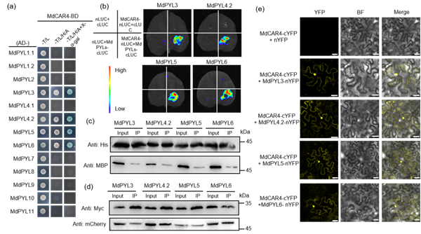
分子互作实验证实,MdCAR4可与ABA受体家族成员MdPYL3/4.2/5/6发生体内外相互作用,并促进这些受体蛋白靶向质膜定位。MdPYL3/4.2/5/6作为ABA信号通路的核心组件,其过表达能显著促进ABA介导的气孔关闭,增强植株抗旱性,且过表达MdPYLs可有效恢复MdCAR4沉默植株的干旱敏感表型。此外,MdWRKY75还能调控MdNCED3、MdABI3、MdABI5等多个ABA合成及信号通路基因的表达,进一步放大ABA介导的抗旱反应。

图2 MdCAR4与MdPYLs相互作用
综上,该研究阐明了MdWRKY75-MdCAR4-MdPYLs分子模块调控苹果抗旱性的完整通路:干旱胁迫下,MdWRKY75表达上调并激活MdCAR4转录,MdCAR4通过与MdPYLs互作促进其质膜定位,进而增强ABA信号传导,加速气孔关闭,减少水分散失,最终提升苹果的抗旱能力。这一发现不仅丰富了苹果干旱胁迫调控网络的理论认知,也为通过基因工程改良苹果抗旱性提供了关键候选基因和分子靶点。

图3 MdWRKY75-MdCAR4增强苹果抗旱性的工作模型
该研究得到了国家自然科学基金(3247181196和U24A20414)、中国博士后科学基金(2024M62642)、陕西省自然科学基础研究计划(2025JC-YBQN-227)以及中央引导地方科技发展资金项目(2024ZY-JCYJ-02-36)资助。作物抗逆与高效生产全国重点实验室实验平台和园艺学院园艺科学研究中心为该研究提供了技术支持。
编辑:张晴
终审:刘玉峰